龙息神寂公测第一天必做攻略 龙息神寂第一天萌新指南
埃达西亚冒险指南:首日高效规划,快速变强!

还在为埃达西亚的冒险感到迷茫?这份新手攻略将助你快速上手,体验所有精彩玩法,并掌握变强技巧!

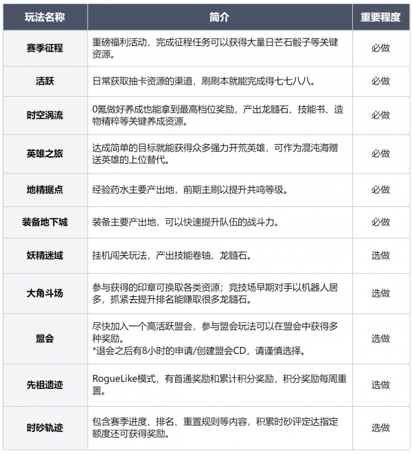
核心玩法及路线推荐:
- 主线剧情: 混沌荒宇→蓝橡树→安提拓姆→艾柏提亚→萌芽祭坛→斯塔兰→花蕾祭坛
- 箱庭解锁: 破败商道、聆风之森、落星原郊野
- 赛季征程: 跟随指引,快速上手并获取大量资源!


变强秘籍:
- 种族选择: 种族对战斗影响微乎其微,随意选择即可。
- 初始阵容: 任意坦克+伊西塔瑞安+埃斯特拉+西格丽德+沃雷什,足以应对前期挑战。
- 龙髓石获取: 前七天每日800龙髓石可兑换10次抽卡,优先使用!副本首通、箱庭、妖精迷域均有龙髓石奖励,竞技场前期轻松获取排名奖励。
- 地精据点: 优先使用AOE英雄(如维迪米尔、扎多克),配合主线经验奖励,高效提升等级。手动释放威能技,更容易满星通关。
- 装备获取: 装备副本打不过?参考大神攻略,合理搭配阵容。
- 资源分配: 装备本打不过就提升等级,关键角色升级技能,循序渐进。
- 技能卷轴: 关键角色可大胆使用技能卷轴(前期30次免费重置),旅程商店和竞技场商店可兑换。
- 装备精炼: 蓝色及以上品质装备精炼满级即可,性价比最高。
- 落星原郊野: 购买赤鸦商人出售的稀有钥匙,用于后续箱庭宝箱开启。
- 先祖遗迹: 无限次挑战,可试用稀有英雄。
- 突破试炼: 30级、50级突破试炼难度不高,失败后可选择3个增益,多上治疗慢慢磨。
- 面包购买: 每日可购买两次面包,追求进度可酌情购买。
祝你游戏愉快,在埃达西亚的世界里创造属于你的传奇!
<< 上一篇
下一篇 >>
网友留言(0 条)